一、RTO工作原理
RTO全名为蓄热式热力焚化炉,又称蓄热式氧化炉。RTO装置是一种高效的有机废气处理设备,其工作原理是把有机废气加热到760℃以上,使废气中的VOCs氧化分解为二氧化碳和水,从而达到净化废气的目的。氧化产生的高温气体流经特制的陶瓷蓄热体,使陶瓷体升温而“蓄热”,此“蓄热”用于预热后续进入的有机废气。从而节省废气升温的燃料消耗。陶瓷蓄热体应分成两个(含两个)以上的区或室,每个蓄热室依次经历蓄热-放热-清扫等程序,周而复始,连续工作。二、RTO运行过程中的安全风险
RTO即再生式热氧化装置。是一种用于处理废气的设备,主要用于处理VOCs废气。RTO装置处理的废气中可能含有苯、醇、酮、醛、酚、醚、烷等有机废气和NOX、S02、 HCL、CL2等无机污染物,介质成分复杂,大多为易燃易爆、有毒物质,因操作不当、设备故障、安全附件缺失等原因容易导致火灾、爆炸、中毒和窒息等事故发生。1.燃烧器缺少相应的联锁保护
在预吹燃烧器点燃前,必须有一段时间的预吹,以吹走或稀释炉膛和烟道中剩余的空气。由于燃烧器的工作腔内不可避免地存在残余可燃性气体,如果不进行预吹就会被点燃,则存在爆炸的危险。剩余的气体必须吹出或稀释,以确保气体浓度不在爆炸限值内。预吹时间与炉膛结构和吹气量有关,一般设定为15-60秒。燃烧状态必须动态监测,一旦火焰探测器感应到熄火信号,必须在很短的时间内将其反馈给燃烧器,燃烧器将进入保护状态并同时切断供气。火焰探测器必须能够正常感知火焰信号,一般要求火焰探测器发出的从熄火信号到熄火信号的响应时间不应超过0.2秒。当燃烧器被点燃时,气体被引入并点燃和燃烧。点火动作要求在气体引入之前形成点火温度场,以利于点火和燃烧。如果点火失败,火焰探测器无法感知火焰信号,燃烧器进入保护状态。从点火到进入保护状态的时间要适当,既不能太短也不能太长。如果太短,就没有时间形成稳定的火焰;如果时间过长,当无法点燃时,会有大量的气体进入炉子。通常,要求燃烧器在气体打开后2-3秒内判断火焰探测器检测到的火焰信号。如果它没有着火,它将进入保护状态,如果它着火,它将保持燃烧。气体压力上下限,保护燃气燃烧器在一定范围内稳定燃烧,只允许气体压力在一定范围内波动。限制气体高低压的目的是保证火焰的稳定性:无熄火、无熄火或逆火,同时限制燃烧器的输出热功率,保证设备安全经济运行。燃烧器的设计一般采用气体压力开关来感测压力信号,输出开关信号来控制燃烧器的相应工作。如果风机发生故障,空气中断或空气不足,立即切断气体,否则炉子会爆燃或闪回风扇。因此,在提高风机质量的同时,气体控制必须与气压互锁。当气压不足时,应立即切断供气。通常,气体压力开关用于感测气压信号并输出开关量信号,以控制气体电磁阀的相应操作。气体泄漏包括两个方面,一个是指气体通过管道泄漏到环境中,另一个是指气体泄漏通过面向炉子的电磁阀芯端。环境泄漏可能导致工地人员中毒和爆炸事故,必须认真对待。首先,确保管道密封,并定期检查管道是否有泄漏。如果必须消除管道泄漏,则可以使用。其次,为避免可能引起中毒和爆炸的气体浓度,要求工作现场通风良好:需要永久性通风孔和强制通风。安装固定式可燃、有毒气体监测报警仪,并与机械通风联锁;此外,要求禁止在工作现场使用明火和非防爆电气部件。当燃烧器在工作过程中突然断电时,必须立即切断供气,以保护设备的安全。气体控制电磁阀必须常闭。一旦断电,它将自动关闭并切断气体供应。电磁阀关闭响应时间≤5s。2.RTO 废气组分的安全风险
废气组分复杂,如相互禁忌发生反应存在一定的安全风险。另外,挥发性可燃液体储罐一般采用氮封保护,并设置呼吸阀。储罐排空气组分主要是罐内VOCs 和氮气,不含氧气。来自污水处理装置的废气主要是空气,还含有少量的挥发性气体。当储罐排放的废气与污水池废气混合后,有可能达到VOCs 的爆炸范围和氧含量的范围要求,在一定的能量或温度下,就会发生爆炸。因此,设计过程中应组织进行HAZOP分析,对废气混合及处理过程中的操作风险进行分析,并采取相应的安全措施。3.废气浓度和压力不稳定的风险
废气浓度过高如达到爆炸极限,容易被蓄热体高温引爆,因此应对废气组分浓度进行监测,严格控制废气浓度在爆炸下限(LEL)的25%以下。RTO装置在线废气浓度检测仪一般都设置2个,并且在在线废气浓度检测仪后一定距离处设置废气切断阀。当高浓度气体经过在线废气浓度检测仪后,废气切断阀应在高浓度气体到达前完全关闭。即在线废气浓度检测仪到切断阀的距离应大于在线废气浓度检测响应时间和废气切断阀关闭时间总和内气体流经的管道长度。对RTO系统设置冷旁通、热旁通,其中冷旁通与浓度检测仪、废气导入阀、应急排空阀连锁,当浓度超过25%LEL时,废气导入阀关闭,废气无法进入RTO系统;应急排空阀开启,废气经冷旁通处理达标后排放。热旁通与新风阀、温度仪、压力计连锁,当RTO炉内温度、压力异常时,新风阀开启,稀释浓度降温降压,热旁通阀开启,部分高温废气直接从氧化室排出,经混合器降温冷却后排至烟囱,确保RTO系统安全连续运行。4.废气中高沸点组分的风险
废气高分点组分容易在输送管道中冷凝,随着废气进入RTO炉后,遇高温气化,气相组分浓度突增到爆炸极限,容易引发爆炸事故。因此,在进入RTO前,应采取有效措施,防止管道及RTO炉下室体中的冷凝和沉积产生。5.高浓度有机废气容易形成爆炸性气体环境,通入RTO容易被引爆
为降低爆炸风险,RTO 装置应增加相应的逻辑控制,即当检测到高浓度气体时,RTO 装置触发联锁停车,即废气紧急排放阀打开,废气切断阀关闭,新鲜空气阀门打开,主风机降低风量运行,确保炉内一直进入较低浓度的气体。6.由于RTO处理废气为易燃、易爆有机废气,容易形成火灾爆炸性危险环境
如处于爆炸危险区域的电气设备不具备防爆功能,容易引发火灾爆炸事故。因此,RTO炉现场电气仪表设备应严格按照防爆等级设计,管道或炉膛内应设置泄爆片;RTO炉应设置短路保护和接地保护功能,废气管线选材要注意防静电。当系统风管道采用金属材质时应采用光滑内壁金属管,采取可靠防静电接地措施,风管内壁禁止涂刷非导电防腐涂层,防止静电产生和积聚.风管采用非金属材质时应增加导静电设施。皮带传动的引风机需装配防静电皮带。7.当RTO进气管道压力偏低,因RTO蓄热体吹扫,有可能导致高温烟气回串入进气管道引发事故
为防止RTO进气管道回火,在进气管道上设置阻火器是非常必要的。阻火器作为重要的安全附件,必须经过安全鉴定,确定其是否符合要求,不合格的阻火器将不能有效隔离能量的传播,而导致闪爆事件。另外为防止意外的闪爆事故发生,设置多个爆破片也是有效的防范措施。若爆破片爆破压力和爆破面积不当,不能有效释放能量,从而造成设备爆炸损坏等事故后果。较低的爆破压力以及废气管道上多个爆破片的泄能部位,能有效防止设备和管道损坏,减少事故的发生。8.RTO异常断电情况下,需要对生产系统来气进行及时排空,否则容易造成生产系统事故
RTO 炉应设置UPS备用电源和压缩空气储气罐,保证在突然停电状态下能够实施紧急排空操作。对于浓度较高且含有低燃点物质的应急排空管道,严禁与高温排空管道共用烟囱排放。另外突然停电,炉膛内的高温无法快速散去,导致很多防腐材料或者其他设备被高温损坏。设计一台应急压缩空气储气罐、UPS和手自动控制的泄爆门,一旦突然停电,UPS和应急压缩空气储气罐会将所有风门打到安全位置,比如新风风门开启,吹扫风门开启,泄爆门打开等;应急压缩空气会进入燃烧器管道,避免高温烟气从燃烧器泄露出来,导致点火管路的危险和损坏燃烧器。但压缩空气罐仅能支撑15-20min左右,需要配置备用电源给压缩空气或助燃风机。9.RTO超温危害
炉膛温度不能超过980℃,否则内部的蓄热陶瓷和陶瓷纤维组块的使用寿命会受影响。炉膛内应设置有2支热电偶,每支热电偶都是双支的,如果一支出现问题,还有一支备用,保证炉膛内温度控制均匀。温度监测与燃烧器燃料切断阀联锁,当炉膛温度超过一定值时,燃料管路的双电磁阀会自动关闭,避免燃料泄漏进入炉膛。炉膛温度再高就要打开新风风门去降温,当炉膛温度发生高高报警,RTO焚烧炉自动切断与生产线的联机,工艺废气直接进入排放系统。
三、RTO装置运行过程中的安全风险控制措施
RTO装置在废气收集、输送、处理等环节均存在较大的安全风险,为了实现RTO装置本质安全,在设计过程中要充分考虑处理废气的理化性质、危险特性,同时还要考虑收集、输送、处置过程等各环节,以及RTO装置燃烧器、风机、管道及安全阀、爆破片等安全设施选型和材质等方面产生的安全风险。1、RTO装置安全设施应与主体工程同时设计、同时施工、同时投入使用。2、RTO装置现场电仪表设备应严格按照防爆等级设计,在爆炸危险区域选用防爆电气,预防电气火花引发火灾事故的风险。3、RTO装置应设置PLC或DCS控制系统(视情况可设置安全仪表系统)对风机、阀门、燃烧器、炉膛和废气管道等设备设施的关键参数进行实时监控和联锁。4、RTO 装置关键设备的安全仪表系统应不低于SIL2 标准设计。对RTO的点火装置与收集风机、混合气体紧急排空装置进行科学联锁保护,一旦出现点火故障、混合气体燃烧浓度不够等情况,应当联锁切断风机、止回阀门,同时排空系统内的爆炸性混合气体。5、 RTO装置应设置UPS备用电源和仪表用气的备用储气罐。6、RTO装置应设置断电断气后进气阀、排气阀紧急关闭,防止烟囱效应引起蓄热层下部温度上升。7、RTO装置应在废气收集管道上安装在线废气浓度检测仪,废气浓度检测仪距离废气切断阀距离不低于50m,确保出现高浓度废后废气切断阀有足够的关闭时间。8、 RTO装置要设计废(尾)气管道的防回燃(火)设施,特别是对于车间之间、区域之间、管道与RTO连接处等区域部位,应当对设置防止回燃的单向止回、防火阀等安全装置。9.在RTO装置废气收集管道等节点上安装泄爆膜片。10.在RTO装置前端和废气收集端设置阻火器,废气管道每隔-一定距离必须设置爆破片,爆破片压力低于废气管道承受的压力,以便爆炸发生后及时泄压,减少损失。11. RTO装置进风、排风管道及风机应采用可导电材质,采取法兰跨接、系统接地等措施,防止静电产生和积聚。12.对于浓度较高且含有低燃点物质的应急排空管道,严禁与高温排空管道共用烟囱排放。13.燃料供给系统应设置高低压保护和泄漏报警装置,蓄热燃烧装置应设置安全可靠的火焰控制系统、温度监测系统、压力控制系统等。14.在密闭厂房内,应采用集气罩、气相软管等设施,回收无组织排放的气体,同时保持良好的通风,减少挥发物局部积聚现象。做好避免可燃有毒气体积聚的风险分析,制定管控措施并严格落实,避免发生爆炸。四、 RTO装置安全事故案例
部分企业在RTO装置运行过程中,存在安全风险辨识不全面、安全控制措施落实不到位、应急处置程序不得当等情况,导致RTO装置发生了生产安全事故,不仅给企业造成了较大的经济损失,还带来了较大的社会负面影响。1.江苏某化工企业RTO装置爆炸事故
江苏某化工企业RT0装置于2015年3月8日和3月27日发生两次爆炸。事故虽没有造成人员伤亡,但废气引风机损坏,现场仪表烧毁,RTO装置损毁严重。此次事故发生的直接原因是:气体冷凝温度较高,冷凝后气相中的有机化合物含量增高,废气收集管道上稀释的配风空气不足,导致进入RTO废气的浓度达到爆炸极限。2.山东某企业RTO装置爆炸事故
2019年5月,山东某企业RTO装置在运行过程中因废气浓度突然升高引发了爆炸,事故没有造成人员伤亡,RTO 炉体本身未损坏,但引风机及进炉管道全部爆裂损坏。事故发生的直接原因是:废气浓度突然升高。3.安徽某制药厂RTO 装置爆炸事故
2019年6月16日,安徽某制药厂RTO装置因废气中甲醇浓度突然升高导致爆炸,爆炸声前后2次,间隔时间较短,一处位于RTO炉及相邻风机,另一处位于系统前端废收集管道。事故导致RT0右侧蓄热室钢结构、保温棉、蓄热陶瓷和RTO近端的引风机、风管严重损坏。分析认为,该装置未安装实时废气浓度检测仪,不能及时检测并切断高浓度废气,造成高浓度废气在炉内蓄热材料中升温过程发生爆炸:另外该装置未安装阻火器,不能阻断爆燃的废气回火至废气收集部分;废气输送管道及风机均未采用可导电材质,废气与高速旋转的风机叶轮摩擦产生静电且静电无法导出,引发了系统前端废气的爆炸。五、RTO装置检查参考标准依据
《大气污染治理工程技术导则》(HJ2000-2010)《蓄热燃烧法工业有机废气治理工程技术规范》(HJ 1093-2020 )《工业有机废气蓄热热力燃烧装置》(JB/T 13734-2019 )《工业建筑供暖通风与空气调节设计规范》(GB50019-2015)
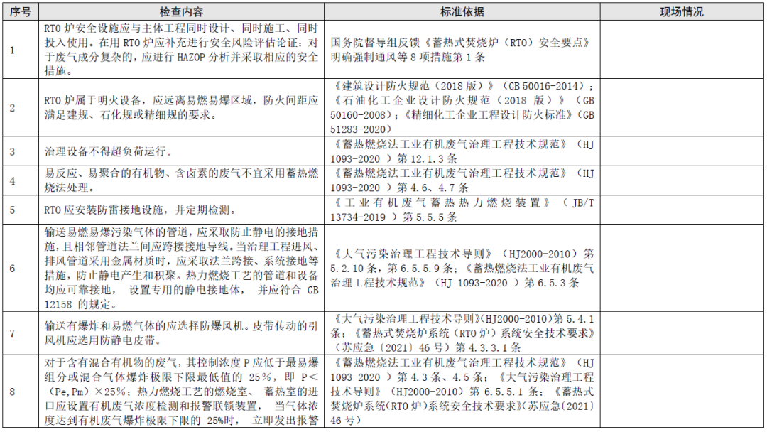
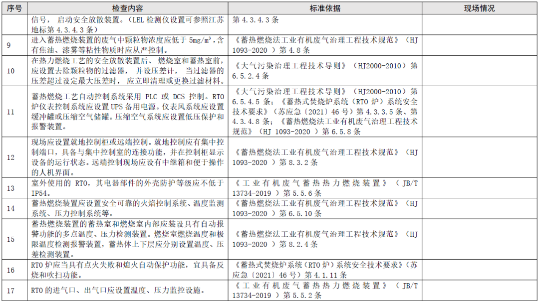
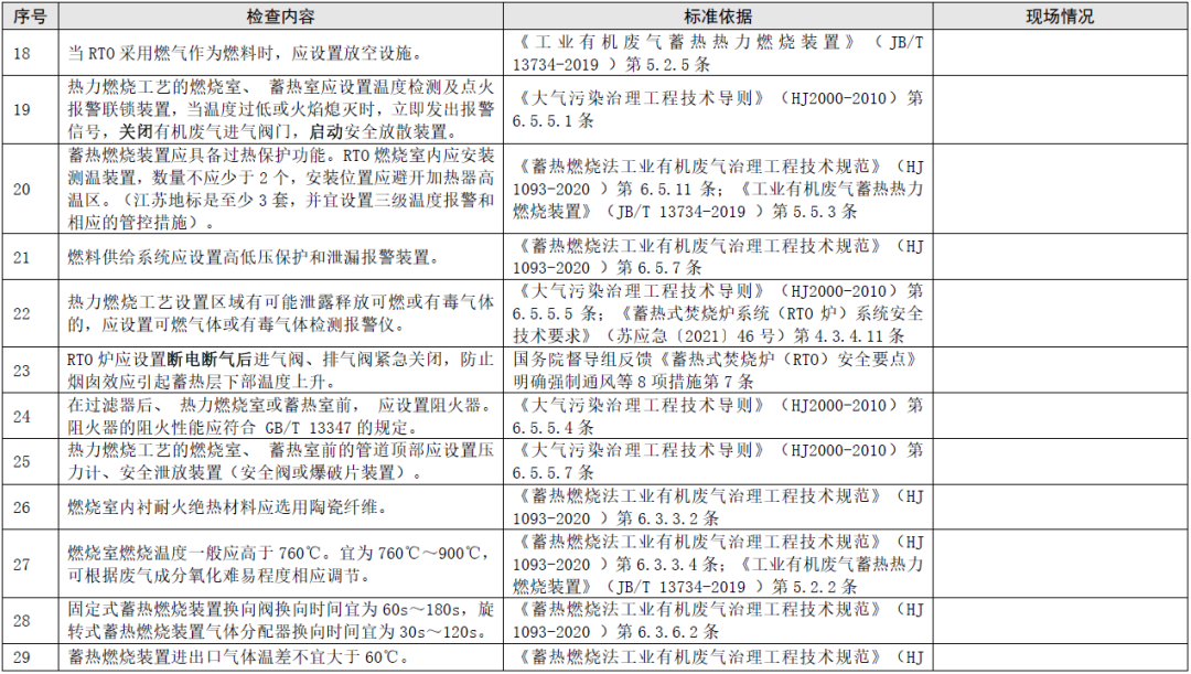
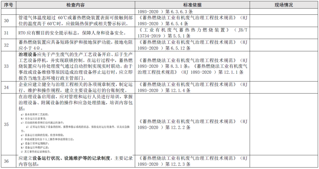
六、RTO专项安全检查表





来源:磐石安全
中国化学品安全协会
编辑:佑安
本平台接收会员单位、行业企业、高等院校、安全评价机构等社会单位投稿,稿件内容经审核符合要求的,将免费在本平台及中国化学品安全协会官网(http://www.chemicalsafety.org.cn/)上进行宣传。投稿邮箱ccsa@ccsa.net.cn,来稿请标注“微信投稿”字样。
本平台对转载、分享、陈述、观点保持中立,目的仅在于传递更多信息,并不代表本平台赞同其观点和对其真实性负责。如发现政治性、事实性、技术性差错及版权问题等错误信息,请及时联系我们(电话:010-64464070),感谢支持!
点我访问原文链接